智慧城市生命线安全风险评估监测系统解决方案
供稿: 唐山平升电子技术开发有限公司
- 关键词:城市生命线安全监测预警系统,智慧城市
- 作者:平升电子
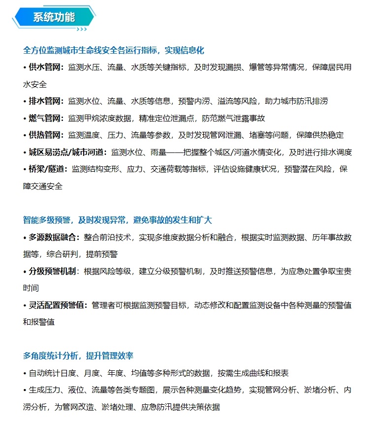
- 摘要:平升电子智慧城市生命线安全风险评估监测系统解决方案 城市生命线安全监测预警系统,通过现代信息技术手段,对城市生命线基础设施等进行实时监测,感知城市运行状况,分析生命线风险及耦合关系,实现对城市生命线工程的风险识别、透彻感知、分析研判、辅助决策,预警燃气爆炸、城市内涝、桥梁倒塌、路面塌陷、供水供热爆管等重大安全事故,构建城市生命线安全“防火墙”,打造城市生命线安全“预警机”,提升城市安全治理现代化水平。
城市生命线安全工程,主要包括城市供水、排水、燃气、热力、桥梁等,它们是维系城市正常运行、满足群众生产生活需要的重要基础设施。
平升电子智慧城市生命线安全风险评估监测系统解决方案 城市生命线安全监测预警系统,通过现代信息技术手段,对城市生命线基础设施等进行实时监测,感知城市运行状况,分析生命线风险及耦合关系,实现对城市生命线工程的风险识别、透彻感知、分析研判、辅助决策,预警燃气爆炸、城市内涝、桥梁倒塌、路面塌陷、供水供热爆管等重大安全事故,构建城市生命线安全“防火墙”,打造城市生命线安全“预警机”,提升城市安全治理现代化水平。





如需了解更多信息,欢迎致电 0315-7353609 ! 或访问( 唐山平升电子技术开发有限公司)官网 https://www.data86.com/


